据“教育部资源中心”微信公众号消息,近期,教育部教育技术与资源发展中心(中央电化教育馆)发现有不法主体冒用“中央电化教育馆”名义,制作用于售卖虚假证书的假冒网站及伪造荣誉证书等违法行为。

目前发现的有标注为“2025年全国优质教育科研成果展评”活动的“师德标兵”证书、“优秀教学设计”一等奖证书,以及标注为“全国教师优质课评比大赛”的“优质课”一等奖证书,上述假证所附查询网站(网址:www.cnsric.com)系假冒网站,其相关行为严重侵害该中心合法权益。
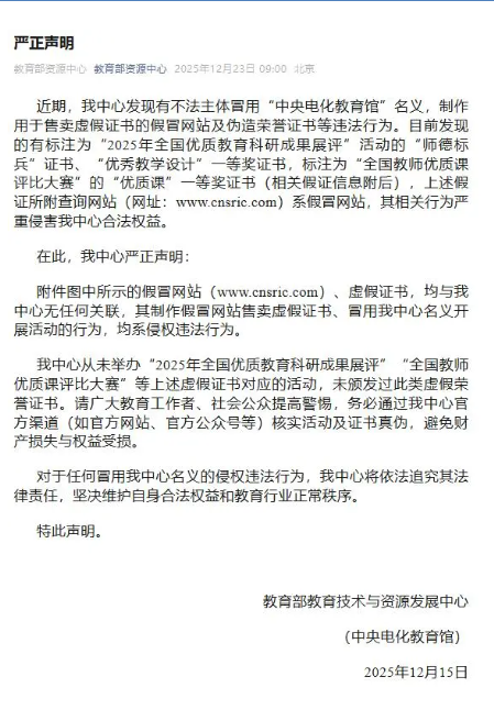
教育部教育技术与资源发展中心方面声明,下图所示假冒网站(网址:www.cnsric.com)、虚假证书,均与该中心无任何关联,其制作假冒网站售卖虚假证书、冒用该中心名义开展活动的行为,均系侵权违法行为。
该中心从未举办“2025年全国优质教育科研成果展评”“全国教师优质课评比大赛”等上述虚假证书对应的活动,未颁发过此类虚假荣誉证书。请广大教育工作者、社会公众提高警惕,务必通过该中心官方渠道(如官方网站、官方公众号等)核实活动及证书真伪,避免财产损失与权益受损。

虚假网站截图

虚假证书













