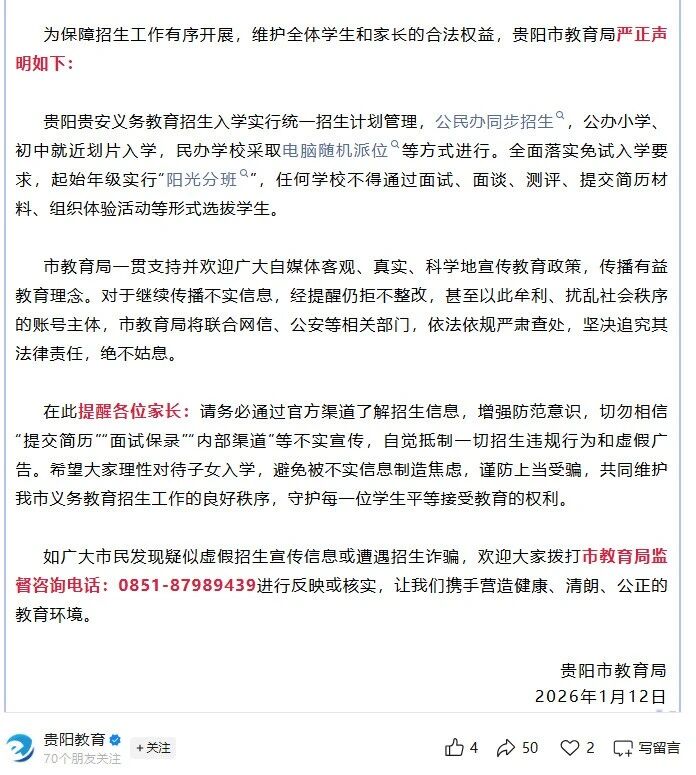
近日,有部分自媒体账号在网络平台发布“贵阳市重点初中投递简历时间”“贵阳初中入学方式”等信息,引发关注。



对此,贵阳市教育局严正声明:以上内容为不实信息,其本质是以牟取不当利益为目的,蓄意散布虚假言论。此类行为严重扰乱我市义务教育招生秩序,破坏教育公平,误导广大家长和学生,造成不良社会影响。

贵州辟谣在此提醒:互联网不是法外之地,在网络上发布信息、发表言论,须遵守法律法规,不造谣、不信谣、不传谣,共同维护清朗网络空间。
2026-01-14 09:54 中国互联网联合辟谣平台
来源标题:贵州贵阳市有小学初中收简历“择生”?官方辟谣:假的!
近日,有部分自媒体账号在网络平台发布“贵阳市重点初中投递简历时间”“贵阳初中入学方式”等信息,引发关注。



对此,贵阳市教育局严正声明:以上内容为不实信息,其本质是以牟取不当利益为目的,蓄意散布虚假言论。此类行为严重扰乱我市义务教育招生秩序,破坏教育公平,误导广大家长和学生,造成不良社会影响。

贵州辟谣在此提醒:互联网不是法外之地,在网络上发布信息、发表言论,须遵守法律法规,不造谣、不信谣、不传谣,共同维护清朗网络空间。
责任编辑:蔡健雅(QZ0020)